Упр.17.13 ГДЗ Мордковича 10 класс профильный уровень (Алгебра)
Решение #1
Решение #2(записки учителя)
Решение #3(записки школьника)

Рассмотрим вариант решения задания из учебника Мордкович, Семенов 10 класс, Мнемозина:
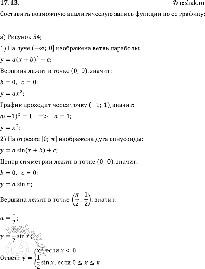
Составьте возможную аналитическую запись функции по ее графику, изображенному:
а) на рис. 56; б) на рис. 57.
*размещая тексты в комментариях ниже, вы автоматически соглашаетесь с пользовательским соглашением