Упр.15.48 ГДЗ Мордковича 11 класс профильный уровень (Алгебра)
Решение #1
Решение #2(записки учителя)
Решение #3(записки школьника)

Рассмотрим вариант решения задания из учебника Мордкович, Семенов 11 класс, Мнемозина:
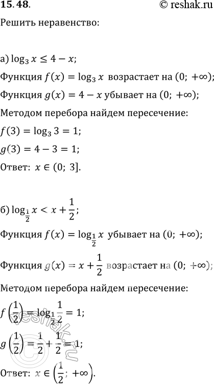
15.48 а)log3(x) меньше или равно 4-x; в)log5(x) больше или равно 6-x;
б)log1/2(x)x+2/3.
*размещая тексты в комментариях ниже, вы автоматически соглашаетесь с пользовательским соглашением