Упр.9.36 ГДЗ Мордковича 11 класс профильный уровень (Алгебра)
Решение #1
Решение #2(записки учителя)
Решение #3(записки школьника)

Рассмотрим вариант решения задания из учебника Мордкович, Семенов 11 класс, Мнемозина:
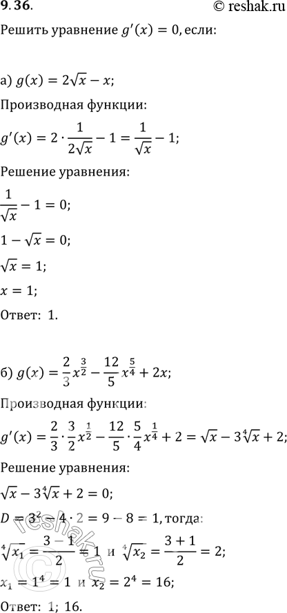
9.36. Решите уравнение g'(x) = 0, если:
а) g(x) = 2 корень x - х;
б) g(x) = 2/3х3/2 - —12/5х5/4 + 2х;
в) g(x) = -3/4x4/3 - 2х;
г) g(x) = 3/4 х4/3 - 6/7х7/6 - 2х.
*размещая тексты в комментариях ниже, вы автоматически соглашаетесь с пользовательским соглашением